Air bag question on 2015 Civic
Air bag question on 2015 Civic
I just bought a rebuilt salvage 2015 Civic that didn't have the airbags replaced when they repaired it. The airbag light is illuminated and the display says passenger airbag is off. From what I can tell, the wheel bag was swapped with a dummy and the a-pillar cover is not fully seated, so I would venture to guess that the driver side curtain, driver wheel, and passenger airbags probably deployed. The passenger curtain may have as well though.
If I replace all the airbags, would that likely fix the problem or do sensors need replacement if they've ever deployed an airbag? Is there a seat belt restraint that would need replacement as well?
Last, but not least, will the system deploy any air bags replaced even if it has a fault, or are all bets off if the system is not 100%?
Thanks for any knowledge out there.
If I replace all the airbags, would that likely fix the problem or do sensors need replacement if they've ever deployed an airbag? Is there a seat belt restraint that would need replacement as well?
Last, but not least, will the system deploy any air bags replaced even if it has a fault, or are all bets off if the system is not 100%?
Thanks for any knowledge out there.
If you think a good mechanic is expensive, try hiring a bad one
Joined: Dec 2011
Posts: 32,017
Likes: 256
From: Midwest. Aiming about mid-chest
Rep Power: 518 










Re: Air bag question on 2015 Civic
I just bought a rebuilt salvage 2015 Civic that didn't have the airbags replaced when they repaired it. The airbag light is illuminated and the display says passenger airbag is off. From what I can tell, the wheel bag was swapped with a dummy and the a-pillar cover is not fully seated, so I would venture to guess that the driver side curtain, driver wheel, and passenger airbags probably deployed. The passenger curtain may have as well though.
If I replace all the airbags, would that likely fix the problem or do sensors need replacement if they've ever deployed an airbag? Is there a seat belt restraint that would need replacement as well?
Thanks for any knowledge out there.
If I replace all the airbags, would that likely fix the problem or do sensors need replacement if they've ever deployed an airbag? Is there a seat belt restraint that would need replacement as well?
Thanks for any knowledge out there.
The control unit must be replaced after any deployment event. Period. Brand new. From Honda. Don't fall for the places that say they can reset a unit.
BUT FIRST
Read codes from the current control unit and hope it tells you what's been deployed. BUT you need to know that it may not be able to tell you everything. A new unit must be installed and hopefully initialized, and then check if the new unit detects any more faults. Continue repairs as needed.
Depending on what items deployed, yes various impact sensors are to be replaced.
Honda has a shopping list of specific items to be replaced after a deployment, again it varies depending on what was deployed.
If you try getting used parts, they better not come from crashed cars. Make sure the brand name on each electronic component you replace matches the original brand name.
Unscrupulous hacks can fool a control unit using resistors in place of a firing charge, so inspect all bags and seat belt components thoroughly. I dealt with one that was so bad it was scary but the hacks were hidden pretty good. Guy who bought the disaster ended up getting most of his money back.
Last, but not least, will the system deploy any air bags replaced even if it has a fault, or are all bets off if the system is not 100%?
Fix it right, because you don't want to be standing in front of a judge later on trying to explain why you didn't fix it following the published service procedures from Honda.
Re: Air bag question on 2015 Civic
Thanks for all of the valuable info. I wasn't looking to resell it anytime soon, just drive it myself. Sounds like it may be a very expensive endeavor to properly repair the system. My other car is an 88 Mustang notch and it obviously doesn't have any airbags, so I may just look at it like more of the same. When the day comes where it's time to sell, I guess I need to be sure to notify the buyer in writing that the SRS system is inoperable... in case they can't read the annoying display.
Re: Air bag question on 2015 Civic
igured it wouldn't hurt to make an effort to see what was deployed before throwing in the towel. Especially since it only noted a passenger airbag fault.
Popped off the driver door seal to remove the a-pillar cover and check on the side curtain. I had suspected this had deployed since the a-pillar cover retainer was broken at the top. Needless to say, it appears to be good (see the first pics).
Removed the torx bolts holding in the wheel bag and it appears to be in good order as well (see next pics).
Moved over to the passenger airbag. Removing the nuts was pretty harsh due to the threadlocker, which led me to believe that it hadn't been removed before. Needless to say, it looks new as well (see last pics).
From what I've read, there is a passenger seat sensor that tells the controller if there is indeed a passenger. I found a half full, unopened can of Coke directly under the passenger seat. Any possibility it exploded and sprayed under the seat causing the sensor to see a partial short? I've seen Coke short circuitry when I worked at Rockford Fosgate back in the 90s. A little water and blow off with compressed air and all was well.









Popped off the driver door seal to remove the a-pillar cover and check on the side curtain. I had suspected this had deployed since the a-pillar cover retainer was broken at the top. Needless to say, it appears to be good (see the first pics).
Removed the torx bolts holding in the wheel bag and it appears to be in good order as well (see next pics).
Moved over to the passenger airbag. Removing the nuts was pretty harsh due to the threadlocker, which led me to believe that it hadn't been removed before. Needless to say, it looks new as well (see last pics).
From what I've read, there is a passenger seat sensor that tells the controller if there is indeed a passenger. I found a half full, unopened can of Coke directly under the passenger seat. Any possibility it exploded and sprayed under the seat causing the sensor to see a partial short? I've seen Coke short circuitry when I worked at Rockford Fosgate back in the 90s. A little water and blow off with compressed air and all was well.
If you think a good mechanic is expensive, try hiring a bad one
Joined: Dec 2011
Posts: 32,017
Likes: 256
From: Midwest. Aiming about mid-chest
Rep Power: 518 










Re: Air bag question on 2015 Civic
Any possibility it exploded and sprayed under the seat causing the sensor to see a partial short?
Especially since it only noted a passenger airbag fault.
The airbag light is illuminated
and the display says passenger airbag is off.
Re: Air bag question on 2015 Civic
I figured since the RED air bag light was illuminated in the lower tach portion on the right, there had to be a problem. How do I get the fault code?
Sorry for sounding so confused, it's just that I am.
Sorry for sounding so confused, it's just that I am.
If you think a good mechanic is expensive, try hiring a bad one
Joined: Dec 2011
Posts: 32,017
Likes: 256
From: Midwest. Aiming about mid-chest
Rep Power: 518 










Re: Air bag question on 2015 Civic
Red warning lights are always bad LOL
Yellow "passengers airbag OFF" light may just be on because of the red light/fault codes. PROBABLY on because of faults, but can't know for sure until you know the codes.
Normal situations that turn it on might be a small person or light weight in the passengers seat. See owners manual for more info.
How to read codes? I use the Honda scanner.
You can attempt the SCS method and see if you can get anywhere with it, but that's not been officially supported in decades.
Check front seat belts and buckles (I don't know which type your car has, but both belt and buckle can have SRS charges (pretensioner) in them. The belt fired off is usually obvious, but a fired buckle isn't so easily noticed. The buckle might sit about 2 inches lower than an unfired one. Fault codes would lead the way though.
.
Yellow "passengers airbag OFF" light may just be on because of the red light/fault codes. PROBABLY on because of faults, but can't know for sure until you know the codes.
Normal situations that turn it on might be a small person or light weight in the passengers seat. See owners manual for more info.
How to read codes? I use the Honda scanner.
You can attempt the SCS method and see if you can get anywhere with it, but that's not been officially supported in decades.
Check front seat belts and buckles (I don't know which type your car has, but both belt and buckle can have SRS charges (pretensioner) in them. The belt fired off is usually obvious, but a fired buckle isn't so easily noticed. The buckle might sit about 2 inches lower than an unfired one. Fault codes would lead the way though.
.
Re: Air bag question on 2015 Civic
I disconnected the negative cable and let it sit for almost an hour before I dug in. I know static can be a problem, but I presume Honda is like Fords (which I work on all the time) and has a shorting bar across the contacts for safety when removed.
Re: Air bag question on 2015 Civic
Anyone who has actually done this on a 2015 or newer and had success or can anyone tell me the voltage level on pin 9 when they run their SRS scan tool on their car?
Thanks!
If you think a good mechanic is expensive, try hiring a bad one
Joined: Dec 2011
Posts: 32,017
Likes: 256
From: Midwest. Aiming about mid-chest
Rep Power: 518 










Re: Air bag question on 2015 Civic
16 is always 12v+,
4 and 5 are always grounds (may originate from different sources though)
These designations are standardized on every N.A. OBD2 car on the road.
9 on Honda is always SCS (ever since they moved it to the dlc). Yes it's probably 5v.
Just ground it then turn the key on to start the blink method. (Dash may light up like a christmas tree with blinking lights)
SCS is not a communication line.
------
Most (can't say all) of our airbag connectors, no matter where the connector is located, has a shorting bar on the connector half that leads to a pyrotechnic charge.
4 and 5 are always grounds (may originate from different sources though)
These designations are standardized on every N.A. OBD2 car on the road.
9 on Honda is always SCS (ever since they moved it to the dlc). Yes it's probably 5v.
Just ground it then turn the key on to start the blink method. (Dash may light up like a christmas tree with blinking lights)
SCS is not a communication line.
------
Most (can't say all) of our airbag connectors, no matter where the connector is located, has a shorting bar on the connector half that leads to a pyrotechnic charge.
Re: Air bag question on 2015 Civic
Finally had time to get to this...so if I understand this correctly:
I got 4 quick flashes + 5 more and then my sub was 1 flash = 15-1
then I got 4 quick flashes + 4 more and then my sub was 2 flashes = 14-2
From what I read online:
15-1 is faulty OPDS unit or OPDS system not initialized
14-2 is internal failure of the front passenger's side impact sensor
The OPDS is apparently what I suspected early on might be bad as the Coke had exploded under the seat. We also found the top cushion was loaded with soda, so I'm pretty sure the seat was saturated with it.
Passenger's side impact sensor? Is this the crash sensor?
Thanks for any help provided!
I got 4 quick flashes + 5 more and then my sub was 1 flash = 15-1
then I got 4 quick flashes + 4 more and then my sub was 2 flashes = 14-2
From what I read online:
15-1 is faulty OPDS unit or OPDS system not initialized
14-2 is internal failure of the front passenger's side impact sensor
The OPDS is apparently what I suspected early on might be bad as the Coke had exploded under the seat. We also found the top cushion was loaded with soda, so I'm pretty sure the seat was saturated with it.
Passenger's side impact sensor? Is this the crash sensor?
Thanks for any help provided!
If you think a good mechanic is expensive, try hiring a bad one
Joined: Dec 2011
Posts: 32,017
Likes: 256
From: Midwest. Aiming about mid-chest
Rep Power: 518 










Re: Air bag question on 2015 Civic
As I said before, flash codes have not been supported for many years now. Do you have any way to ERASE the codes, then see if any codes return?
I only trust the Honda scanner. (I don't want to make expensive mistakes)
Fault codes for SRS currently have 4 characters, and may incorporate numbers AND LETTERS.
The code list you found is for much older cars, no longer applies to something as new as yours. (don't want to make expensive mistakes)
Edited: sent PM
Strip it apart and clean up the syrup first then see what happens? Buy another used seat, complete and clean? I'm not sure what possible options you have now.
FYI Replacement seat weight sensors (4 sensors are built into the seat track assembly) and/or related control unit (or a seat) must be calibrated/initialized to the SRS system (I'm sure a dealer level scanner is needed) and also must be checked for newest software version and updated if possible (dealer level software update tools and programs needed).
I only trust the Honda scanner. (I don't want to make expensive mistakes)
Fault codes for SRS currently have 4 characters, and may incorporate numbers AND LETTERS.
The code list you found is for much older cars, no longer applies to something as new as yours. (don't want to make expensive mistakes)
Edited: sent PM
Strip it apart and clean up the syrup first then see what happens? Buy another used seat, complete and clean? I'm not sure what possible options you have now.
FYI Replacement seat weight sensors (4 sensors are built into the seat track assembly) and/or related control unit (or a seat) must be calibrated/initialized to the SRS system (I'm sure a dealer level scanner is needed) and also must be checked for newest software version and updated if possible (dealer level software update tools and programs needed).
Re: Air bag question on 2015 Civic
No, I do not have a way to erase the codes. I'd love to know if it's possible without a trip to the dealer...
Took the seat out and cleaned the 4 seat weight sensors and connectors as well as the occupant module and connectors with hot water. Didn't see much Coke residue on most of the system, but the LH rear sensor had a decent amount of brown on the connector and sensor. Blew it off with compressed air and let it dry out for 5 hours before putting power to it.
Still have the same 15-1 and 14-2 codes, display still says "Check Airbag System", "Passenger Airbag Off" still blinking, and airbag light is ON. Looks like a scan is in my future.
Thanks for the help.
Took the seat out and cleaned the 4 seat weight sensors and connectors as well as the occupant module and connectors with hot water. Didn't see much Coke residue on most of the system, but the LH rear sensor had a decent amount of brown on the connector and sensor. Blew it off with compressed air and let it dry out for 5 hours before putting power to it.
Still have the same 15-1 and 14-2 codes, display still says "Check Airbag System", "Passenger Airbag Off" still blinking, and airbag light is ON. Looks like a scan is in my future.
Thanks for the help.
Re: Air bag question on 2015 Civic
Ordered a Launch scanner on ebay that supposedly cleared airbag codes. While in transit, the seller told me that it would clear codes on this Civic, but not on the other vehicle that I have issues with. Plugged it in and read codes. If the codes read are accurate, you were correct ezone that Honda switched up the codes as what I was reading with the scanner was codes for driver airbag, nothing to do with the passenger at all. I got B0001 and B0002 "Open or increased resistance in the driver's airbag first/second inflator." under the DTCs and a "passenger sitting switch" in a "Not sitting" state under "Datastream". Scanner would not clear DTCs.
Based on the fact that the airbag is not deployed, I'm going to guess that it deployed in an accident and was replaced. So either the wiring is damaged and sees an OPEN, or this will not reset when replaced and the SRS control module needs a RESET. Sound accurate?
Based on the fact that the airbag is not deployed, I'm going to guess that it deployed in an accident and was replaced. So either the wiring is damaged and sees an OPEN, or this will not reset when replaced and the SRS control module needs a RESET. Sound accurate?
If you think a good mechanic is expensive, try hiring a bad one
Joined: Dec 2011
Posts: 32,017
Likes: 256
From: Midwest. Aiming about mid-chest
Rep Power: 518 










Re: Air bag question on 2015 Civic
Ordered a Launch scanner on ebay that supposedly cleared airbag codes. While in transit, the seller told me that it would clear codes on this Civic, but not on the other vehicle that I have issues with. Plugged it in and read codes. If the codes read are accurate, you were correct ezone that Honda switched up the codes as what I was reading with the scanner was codes for driver airbag, nothing to do with the passenger at all. I got B0001 and B0002 "Open or increased resistance in the driver's airbag first/second inflator." under the DTCs and a "passenger sitting switch" in a "Not sitting" state under "Datastream". Scanner would not clear DTCs.
Based on the fact that the airbag is not deployed, I'm going to guess that it deployed in an accident and was replaced. So either the wiring is damaged and sees an OPEN, or this will not reset when replaced and the SRS control module needs a RESET. Sound accurate?
Based on the fact that the airbag is not deployed, I'm going to guess that it deployed in an accident and was replaced. So either the wiring is damaged and sees an OPEN, or this will not reset when replaced and the SRS control module needs a RESET. Sound accurate?
Do not guess. Test and prove.
Does it have any code related to a deployment event?
What codes does it have related to passenger seat?
You tried to erase codes:
Do same codes return immediately?
Do same codes not return immediately, but return while driving?
Does cruise work? Radio controls on steering wheel? Horn? See if the clockspring is bad. (do continuity tests for about 20 circuits)
Is the airbag simply disconnected? Connected incorrectly? Remove it and inspect.
Re: Air bag question on 2015 Civic
The B codes aren't necessarily strictly open circuit codes. Depending on the second group of numbers (these are actually 7 character fault codes) it could be short to power or ground or high or low resistance
Do not guess. Test and prove.
Does it have any code related to a deployment event?
What codes does it have related to passenger seat?
You tried to erase codes:
Do same codes return immediately?
Do same codes not return immediately, but return while driving?
Does cruise work? Radio controls on steering wheel? Horn? See if the clockspring is bad. (do continuity tests for about 20 circuits)
Is the airbag simply disconnected? Connected incorrectly? Remove it and inspect.
Do not guess. Test and prove.
Does it have any code related to a deployment event?
What codes does it have related to passenger seat?
You tried to erase codes:
Do same codes return immediately?
Do same codes not return immediately, but return while driving?
Does cruise work? Radio controls on steering wheel? Horn? See if the clockspring is bad. (do continuity tests for about 20 circuits)
Is the airbag simply disconnected? Connected incorrectly? Remove it and inspect.
Does it have any code related to a deployment event? => Only codes I had were the two DTCs that I listed and when I bought the car, the airbag was not deployed, so I don't know how to tell if it's ever deployed.
What codes does it have related to passenger seat? = > The only code referring to passenger seat was not under the DTCs, it was under the "Datastream" folder and it specifically said "Not sitting".
Do same codes return immediately? => Actually, it would not clear. Don't know if the scanner wasn't capable of clearing or if the code won't clear because it's still a problem.
Do same codes not return immediately, but return while driving? => See above.
Does cruise work? Radio controls on steering wheel? Horn? See if the clockspring is bad. (do continuity tests for about 20 circuits) => Everything works. Cruise, radio controls, horn, etc. Haven't done continuity tests yet.
Is the airbag simply disconnected? Connected incorrectly? Remove it and inspect. => It is definitely connected as I checked that already. In fact, I have pics the near the bottom of the page in one of my first responses.
If you think a good mechanic is expensive, try hiring a bad one
Joined: Dec 2011
Posts: 32,017
Likes: 256
From: Midwest. Aiming about mid-chest
Rep Power: 518 










Re: Air bag question on 2015 Civic
Depending on the second group of numbers (these are actually 7 character fault codes) it could be short to power or ground or high or low resistance => Problem is that the scanner did not supply anything more than the codes and descriptions I noted. Maybe due to it being a cheap scanner or that it's not capable reading of newer Hondas correctly.
Does it have any code related to a deployment event? => Only codes I had were the two DTCs that I listed and when I bought the car, the airbag was not deployed, so I don't know how to tell if it's ever deployed.
What codes does it have related to passenger seat? = > The only code referring to passenger seat was not under the DTCs, it was under the "Datastream" folder and it specifically said "Not sitting".
Do same codes return immediately? => Actually, it would not clear. Don't know if the scanner wasn't capable of clearing or if the code won't clear because it's still a problem.
Do same codes not return immediately, but return while driving? => See above.
Does cruise work? Radio controls on steering wheel? Horn? See if the clockspring is bad. (do continuity tests for about 20 circuits) => Everything works. Cruise, radio controls, horn, etc. Haven't done continuity tests yet.
Is the airbag simply disconnected? Connected incorrectly? Remove it and inspect. => It is definitely connected as I checked that already. In fact, I have pics the near the bottom of the page in one of my first responses.
Does it have any code related to a deployment event? => Only codes I had were the two DTCs that I listed and when I bought the car, the airbag was not deployed, so I don't know how to tell if it's ever deployed.
What codes does it have related to passenger seat? = > The only code referring to passenger seat was not under the DTCs, it was under the "Datastream" folder and it specifically said "Not sitting".
Do same codes return immediately? => Actually, it would not clear. Don't know if the scanner wasn't capable of clearing or if the code won't clear because it's still a problem.
Do same codes not return immediately, but return while driving? => See above.
Does cruise work? Radio controls on steering wheel? Horn? See if the clockspring is bad. (do continuity tests for about 20 circuits) => Everything works. Cruise, radio controls, horn, etc. Haven't done continuity tests yet.
Is the airbag simply disconnected? Connected incorrectly? Remove it and inspect. => It is definitely connected as I checked that already. In fact, I have pics the near the bottom of the page in one of my first responses.
Codes will return as long as the fault is still present. Fix the problem and codes should not return.
I'd move to testing continuity of the airbag circuits through the clockspring (there is a tsb related to this)
If a deployment had actually taken place (but had not been fixed completely) there would be permanent code(s) with appropriate definitions about which items had deployed.
Datastream was just reporting the current status of the passenger seat. Did you try sitting in it to see if status changes?
Re: Air bag question on 2015 Civic
I believe I have two separate issues and I'm not so sure that the scanner I had was capable of more than reading the codes on this particular car. I will be buying a different unit that I'm being told will work and the seller eats shipping both ways if it doesn't. If the code will not erase or returns, I will definitely follow up on continuity for the driver side.
If you think a good mechanic is expensive, try hiring a bad one
Joined: Dec 2011
Posts: 32,017
Likes: 256
From: Midwest. Aiming about mid-chest
Rep Power: 518 










Re: Air bag question on 2015 Civic
Could be a matter of your scanner not updating displayed information in a timely manner. IDK.
Re: Air bag question on 2015 Civic
Also ordered a replacement passenger seat from LKQ with the seat sensors to see if it will resolve my problem. Considering what the dealer wants for the sensor assembly (around $800), it's a deal for a whole seat with sensor track assembly for $120.
Should be able to try it all early next week.
Re: Air bag question on 2015 Civic
Ordered a new scanner today that's supposed to be capable of resetting and reading Honda codes.
Also ordered a replacement passenger seat from LKQ with the seat sensors to see if it will resolve my problem. Considering what the dealer wants for the sensor assembly (around $800), it's a deal for a whole seat with sensor track assembly for $120.
Also ordered a replacement passenger seat from LKQ with the seat sensors to see if it will resolve my problem. Considering what the dealer wants for the sensor assembly (around $800), it's a deal for a whole seat with sensor track assembly for $120.
Swapped the seat with weight sensor and weight sensor unit and it's still got the same problem. The "PASSENGER AIRBAG OFF" light still blinks at about a 50% duty cycle and it never changes states no matter how heavy the passenger is. From reading a little more of the Honda procedures, I'm wondering if it's related to the car's former accident in that it needs initialization to resolve? They have a procedure specifically called, "Front Passenger's Weight Sensor Output Check After a Vehicle Collision" which is nothing more than initialization. It would seem odd to me that Honda wouldn't have had the seat initialized to the weight sensor unit mounted on the bottom of the seat, but rather to the SRS controller. Considering that it would already be initialized when the seat was installed instead of having to do it after installation on the line. Time saver.
Does anyone out there have a problem with a blinking "PASSENGER AIRBAG OFF" light? If so, what did you do to solve the issue?
Thanks.
Re: Air bag question on 2015 Civic
**UPDATE: I just realized the lines above the contacts in the pin table diagram for the "A" connector are shorting bars to keep airbags and tensioners from deploying when unplugged from the controller. I guess I've established that I have continuity to all points. I just haven't established no shorts.
Dug deeper into the driver issue today. I still need help on the passenger stuff, please see my prior post.
I got out the DMM and the Honda SRS documentation I've got and struggled through the continuity checks. I couldn't determine for sure which connector was "A" and which was "B" until I verified which positions were not used. The pin table also has a footnote stating that the wiring colors may not match which they did not as virtually all of the wires are blue. I have to really chew Honda a new one on this. Never seen this kind of crap on any other make before. Turns some of this into guesswork even when you have pin tables as I couldn't see contact positions on the SRS connector so I just assumed they aren't on the clockspring or dash harness connectors either.
Anyway, I measured from pin 3 of the "A" connector on the SRS controller to the leftmost pin of the airbag connector on the driver airbag connection (not the airbag side, but the clockspring side). I got .2 ohms (short) which I figured I should. Then moved to pin 4 on "A" and still had continuity to the first pin of the driver airbag. I then checked pin 7 on "A" to the clockspring pin 3 and a short. Moved to pin 4 on the clockspring and again a short. Checked pin 8 on "A" to pins 3 and 4 of clockspring.
I need to know that it's okay to check resistance of the airbag inflators with the shorting bar not making contact or if they can deploy. I need to determine if the airbag is indeed bad.
Connector "A" on SRS controller

Clockspring Connector

Dash Harness Connector
Dug deeper into the driver issue today. I still need help on the passenger stuff, please see my prior post.
I got out the DMM and the Honda SRS documentation I've got and struggled through the continuity checks. I couldn't determine for sure which connector was "A" and which was "B" until I verified which positions were not used. The pin table also has a footnote stating that the wiring colors may not match which they did not as virtually all of the wires are blue. I have to really chew Honda a new one on this. Never seen this kind of crap on any other make before. Turns some of this into guesswork even when you have pin tables as I couldn't see contact positions on the SRS connector so I just assumed they aren't on the clockspring or dash harness connectors either.
Anyway, I measured from pin 3 of the "A" connector on the SRS controller to the leftmost pin of the airbag connector on the driver airbag connection (not the airbag side, but the clockspring side). I got .2 ohms (short) which I figured I should. Then moved to pin 4 on "A" and still had continuity to the first pin of the driver airbag. I then checked pin 7 on "A" to the clockspring pin 3 and a short. Moved to pin 4 on the clockspring and again a short. Checked pin 8 on "A" to pins 3 and 4 of clockspring.
I need to know that it's okay to check resistance of the airbag inflators with the shorting bar not making contact or if they can deploy. I need to determine if the airbag is indeed bad.
Connector "A" on SRS controller
Clockspring Connector
Dash Harness Connector
Last edited by bonestockcivic; Oct 22, 2018 at 07:20 PM.
If you think a good mechanic is expensive, try hiring a bad one
Joined: Dec 2011
Posts: 32,017
Likes: 256
From: Midwest. Aiming about mid-chest
Rep Power: 518 










Re: Air bag question on 2015 Civic
scanner was unable to erase the codes and displayed "The selected function is not supported." Don't know if that means
blinking "PASSENGER AIRBAG OFF" light
blinking "PASSENGER AIRBAG OFF" light
I'm having a problem with codes that your scanner says it can't erase.
I have to assume either a code you got is a current fault or the control unit has deployed SRS charges and must be replaced. Yes, replaced.
Or did you already replace the control unit? I didn't read the entire thread again.
You may need to find that info in a data list (if supported by your scanner) as it may not have actual codes defined as 'deployment' or similar.
I need to know that it's okay to check resistance of the airbag inflators with the shorting bar not making contact or if they can deploy. I need to determine if the airbag is indeed bad.
You must disconnect airbags or any other firing devices from the circuit/wiring being tested to render them safe.
Your ohm meter could cause unwanted deployment.
Re: Air bag question on 2015 Civic
I have to assume either a code you got is a current fault or the control unit has deployed SRS charges and must be replaced. Yes, replaced.
Or did you already replace the control unit? I didn't read the entire thread again.
You may need to find that info in a data list (if supported by your scanner) as it may not have actual codes defined as 'deployment' or similar.
Or did you already replace the control unit? I didn't read the entire thread again.
You may need to find that info in a data list (if supported by your scanner) as it may not have actual codes defined as 'deployment' or similar.
Thanks. I figured it might be dangerous. It all comes down to what amount of current triggers them. Since we don't know, better safe than sorry.
Re: Air bag question on 2015 Civic
Got the "test" resistors the other day from ebay. Removed the driver wheel airbag connector with power OFF for over 3 minutes as recommended by Honda. Inserted the resistors from positions 1-2 and 3-4. Turned on the key with the Foxwell scanner connected. Oddly, I showed only the B0002-13 driver airbag second inflator increased resistance. This apparently means that the increased resistance codes are self clearing! Turned off key and pressed test resistor contacts lightly the other direction. Turned the key on again and this switched the code to B0001-13 driver airbag first inflator increased resistance. Again, changed direction of pressure and cycled power. Both codes are no longer read by the scanner. My dash display still displays "CHECK AIRBAG SYSTEM" even with no codes, but I believe that's due to the passenger seat issue.
I guess from this I can infer that I need a new driver wheel airbag and there will be no dealer work required to solve this issue.
As for my passenger seat problem, that's another story.
I guess from this I can infer that I need a new driver wheel airbag and there will be no dealer work required to solve this issue.
As for my passenger seat problem, that's another story.
If you think a good mechanic is expensive, try hiring a bad one
Joined: Dec 2011
Posts: 32,017
Likes: 256
From: Midwest. Aiming about mid-chest
Rep Power: 518 










Re: Air bag question on 2015 Civic
Got the "test" resistors the other day from ebay. Removed the driver wheel airbag connector with power OFF for over 3 minutes as recommended by Honda. Inserted the resistors from positions 1-2 and 3-4. Turned on the key with the Foxwell scanner connected. Oddly, I showed only the B0002-13 driver airbag second inflator increased resistance. This apparently means that the increased resistance codes are self clearing! Turned off key and pressed test resistor contacts lightly the other direction. Turned the key on again and this switched the code to B0001-13 driver airbag first inflator increased resistance. Again, changed direction of pressure and cycled power. Both codes are no longer read by the scanner. My dash display still displays "CHECK AIRBAG SYSTEM" even with no codes, but I believe that's due to the passenger seat issue.
I guess from this I can infer that I need a new driver wheel airbag and there will be no dealer work required to solve this issue.
As for my passenger seat problem, that's another story.
I guess from this I can infer that I need a new driver wheel airbag and there will be no dealer work required to solve this issue.
As for my passenger seat problem, that's another story.
Re: Air bag question on 2015 Civic
UPDATE: Still needing help on the Passenger Airbag OFF light issue. As for the driver side, it has been resolved by replacement of the airbag, thanks.
EZONE: I know that you recommended replacement of the SRS, but with no codes, that seems like $500+ that I may not need to spend. Once I have exhausted all possibilities, I'll give the dealer a shot.
This problem has occurred since I bought the car as a salvage restored vehicle. The Passenger Airbag OFF light blinks at about a 50% duty cycle all of the time. I tried swapping to another seat with track and passenger weight sensor unit (data processor) and no change. I've since swapped back to the original seat since it was cleaner. I'll note that when I bought the car, the passenger seat harness assembly was not zip tied to the seat like it was from the factory, so somebody was already trying to figure it out.
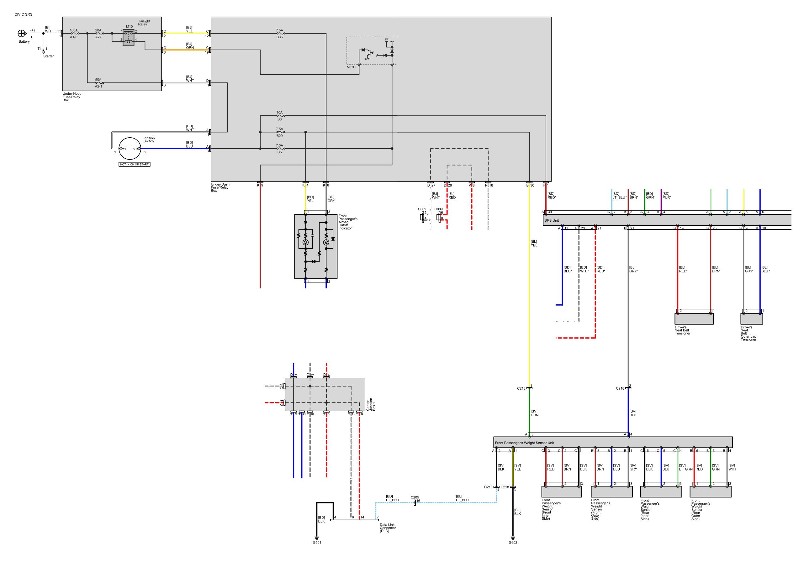
I just got out the meter tonight and checked 3 of 4 wires from the passenger weight sensor unit (the last wire goes to the DLC so it won't be part of my problem). Below is the Passenger seat sensor schematic, the SRS controller connector "B" pin table, and two pics explaining my confusion. When I probed from the passenger weight sensor unit wire (green) that goes to SRS controller connector "B" pin 21, I get an OPEN from the front, but when I go to the back, I get continuity. I listed info about the passenger side airbag continuity to show that I should see continuity on pin 21 from the front as well. I've never heard of a contact separating in the middle, so I'm at a loss.
Any input from you guys is greatly appreciated!



EZONE: I know that you recommended replacement of the SRS, but with no codes, that seems like $500+ that I may not need to spend. Once I have exhausted all possibilities, I'll give the dealer a shot.
This problem has occurred since I bought the car as a salvage restored vehicle. The Passenger Airbag OFF light blinks at about a 50% duty cycle all of the time. I tried swapping to another seat with track and passenger weight sensor unit (data processor) and no change. I've since swapped back to the original seat since it was cleaner. I'll note that when I bought the car, the passenger seat harness assembly was not zip tied to the seat like it was from the factory, so somebody was already trying to figure it out.
I just got out the meter tonight and checked 3 of 4 wires from the passenger weight sensor unit (the last wire goes to the DLC so it won't be part of my problem). Below is the Passenger seat sensor schematic, the SRS controller connector "B" pin table, and two pics explaining my confusion. When I probed from the passenger weight sensor unit wire (green) that goes to SRS controller connector "B" pin 21, I get an OPEN from the front, but when I go to the back, I get continuity. I listed info about the passenger side airbag continuity to show that I should see continuity on pin 21 from the front as well. I've never heard of a contact separating in the middle, so I'm at a loss.
Any input from you guys is greatly appreciated!
Re: Air bag question on 2015 Civic
I was performing these continuity checks at dusk and this is what happens when you do that. I'll have to go back in again to verify, but a second look this morning at the pic and the pin table tells me that I was measuring on the front at pin 10, not 21. I'll give it a second go this weekend when I have time
Re: Air bag question on 2015 Civic
Well, I needed to just get this wrapped up, so I figured I'd get the SRS module sent out to get it reset. If Honda was reasonable on the cost of the SRS control module like newer Toyotas at $160 instead of the $455 online price, then I would just buy new. For $35 plus my shipping, I was able to get it reset and back in my hands. I installed it and initially when I started it, the airbag light was on and the "Passenger Airbag OFF" was blinking just the same as before. Figured as much and was a bit frustrated, so I went to bed.
My son drove the car to work the next day and he said nothing to me. Yesterday I drove it in and low and behold, I was shocked by the absence of the blinking "Passenger Airbag OFF" light. The airbag light that's been on for 4 months is now off.
Still very skeptical to believe it was fixed, I performed a series of tests:
1st iteration:
1. KOEO - "Passenger Airbag OFF" doesn't come on or blink, but airbag fault light comes on as it should. This concerned me a little because I expected the "Passenger Airbag OFF" light to come ON to verify that the bulb was working.
2. KOER - "Passenger Airbag OFF" light had one quick flash and then OFF and airbag fault light turns OFF after 5 or so seconds (this was without a passenger).
2nd iteration:
1. Placed a 42 lb jug of water on the seat and myself in the driver seat with my seat belt buckled. Started the car and observed the airbag fault light turn OFF after 5 seconds and the "Passenger Airbag OFF" light was ON. Oddly, the seat belt light was OFF which I believe is because the system sees this as illegal, it will not acknowledge that the passenger should be wearing a seat belt.
2. Removed the driver seat belt and noticed that the seat belt light came ON. Buckled the driver seat belt.
3. Wife removed the 42 lb jug from the passenger seat and "Passenger Airbag OFF" light turned OFF.
4. Wife of 125 lbs sat in the passenger seat and the "Passenger Airbag OFF" light remained OFF, but seat belt light came ON. She buckled the passenger seat belt and the seat belt light went OFF.
I would call this a WIN! Everything solved and it was literally as simple as replacing the one bad driver wheel airbag and having the SRS control module reset. Should've gone with the obvious from the start!
My son drove the car to work the next day and he said nothing to me. Yesterday I drove it in and low and behold, I was shocked by the absence of the blinking "Passenger Airbag OFF" light. The airbag light that's been on for 4 months is now off.
Still very skeptical to believe it was fixed, I performed a series of tests:
1st iteration:
1. KOEO - "Passenger Airbag OFF" doesn't come on or blink, but airbag fault light comes on as it should. This concerned me a little because I expected the "Passenger Airbag OFF" light to come ON to verify that the bulb was working.
2. KOER - "Passenger Airbag OFF" light had one quick flash and then OFF and airbag fault light turns OFF after 5 or so seconds (this was without a passenger).
2nd iteration:
1. Placed a 42 lb jug of water on the seat and myself in the driver seat with my seat belt buckled. Started the car and observed the airbag fault light turn OFF after 5 seconds and the "Passenger Airbag OFF" light was ON. Oddly, the seat belt light was OFF which I believe is because the system sees this as illegal, it will not acknowledge that the passenger should be wearing a seat belt.
2. Removed the driver seat belt and noticed that the seat belt light came ON. Buckled the driver seat belt.
3. Wife removed the 42 lb jug from the passenger seat and "Passenger Airbag OFF" light turned OFF.
4. Wife of 125 lbs sat in the passenger seat and the "Passenger Airbag OFF" light remained OFF, but seat belt light came ON. She buckled the passenger seat belt and the seat belt light went OFF.
I would call this a WIN! Everything solved and it was literally as simple as replacing the one bad driver wheel airbag and having the SRS control module reset. Should've gone with the obvious from the start!



