keyless push start, with sensor?
Thread Starter
Registered!!
iTrader: (1)
Joined: Aug 2004
Posts: 2,594
Likes: 0
From: Barrie Ontario, Canada
Rep Power: 289 
keyless push start, with sensor?
The newer cars have a setup, so you do not need to put the key in. just have it in your pocket. and the Car can tell you are there. It then allows you to push start the car.
Pretty freakin nice.
I am wondering if anyone has done or can think of a way of doing this?
basicly, i guess I would need some sort of proximity sensor that would enable the push start..
Thoughts?
Pretty freakin nice.
I am wondering if anyone has done or can think of a way of doing this?
basicly, i guess I would need some sort of proximity sensor that would enable the push start..
Thoughts?
Thread Starter
Registered!!
iTrader: (1)
Joined: Aug 2004
Posts: 2,594
Likes: 0
From: Barrie Ontario, Canada
Rep Power: 289 
Re: keyless push start, with sensor?
i pretty much know how to wire everything. I'm an avionics tech by trade. Its just I have been unable to find the circuit/parts for the sensor/sensed devices to wire into my diagram gap. lol
edit:
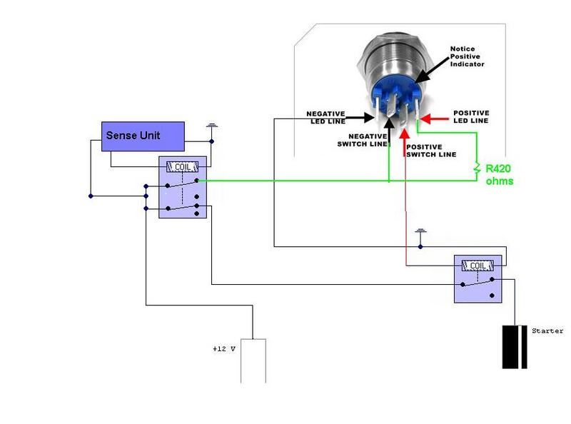
I have attached. basicly what I think would work. I realize I am running the system through two relays, but I want redundancy, so its harder for someone to steal the car by just applying power to my switch haha
I like the layout, Requires me to do some research to find the proper relays. and the switch pictured is the one I want to use.
So I'm pretty happy with the design. its not to scale, and the button will be in the car, everything else up under somewhere hidden nicely
Just need to figure out what I want to put in for my sense device... hmm
But the way it works, Is the sensor will see me and illuminate the push start, so I know i have power and then I can press it and the car will turn over
edit again: forgot to attach it lol
edit:
I have attached. basicly what I think would work. I realize I am running the system through two relays, but I want redundancy, so its harder for someone to steal the car by just applying power to my switch haha
I like the layout, Requires me to do some research to find the proper relays. and the switch pictured is the one I want to use.
So I'm pretty happy with the design. its not to scale, and the button will be in the car, everything else up under somewhere hidden nicely
Just need to figure out what I want to put in for my sense device... hmm
But the way it works, Is the sensor will see me and illuminate the push start, so I know i have power and then I can press it and the car will turn over

edit again: forgot to attach it lol
Last edited by paradoxblue; May 23, 2008 at 11:59 AM.
Re: keyless push start, with sensor?
In theory, it's possible... The keys have a limited-range wireless immobilizer. Using that, you might be able to have the key in your pocket, and wire up an S2K start button for the actual starting function. The ACC mode would have to be switched, though... And you'd probably have to boost the receiving strength of the immobilizer, I'm assuming you don't want to disable it altogether.
It can be done. I think.
Not trying to thread jack, but if you're an avionics tech by trade, I'd really like your input on a "project" I've got going on...
https://www.civicforums.com/forums/1...it-update.html
It can be done. I think.
Not trying to thread jack, but if you're an avionics tech by trade, I'd really like your input on a "project" I've got going on...
https://www.civicforums.com/forums/1...it-update.html
Thread Starter
Registered!!
iTrader: (1)
Joined: Aug 2004
Posts: 2,594
Likes: 0
From: Barrie Ontario, Canada
Rep Power: 289 
Re: keyless push start, with sensor?
i may
but i have remote start already which has a bypass built in.
I'm hoping to not use the key, and get something else. but we will see i guess. i'm still trying to find something with a range of 2-3meters
but i have remote start already which has a bypass built in.
I'm hoping to not use the key, and get something else. but we will see i guess. i'm still trying to find something with a range of 2-3meters
Re: keyless push start, with sensor?
That'd be nice, but then you've got to worry about security. It'd take some pretty heavy encryption.
If the goal is to not use the key, are you just going to use another key fob to unlock the doors, and then have an RF card in your wallet that lets you start the car?
If the goal is to not use the key, are you just going to use another key fob to unlock the doors, and then have an RF card in your wallet that lets you start the car?
Thread Starter
Registered!!
iTrader: (1)
Joined: Aug 2004
Posts: 2,594
Likes: 0
From: Barrie Ontario, Canada
Rep Power: 289 
Re: keyless push start, with sensor?
im trying to find a sensor that will detech me from a range of a couple of meters. and will unlock the doors when it does, and allow me to start the car. sort of an all in one deal.
Re: keyless push start, with sensor?
You might look into the RF cards that are about 1/8" thick and fit in your wallet. I like what you're thinking of, keep us posted.
Here's some food for thought, at least something to get you pointed in the right direction.
http://www.smarthome.com/_/Security/...H/1Rx/nav.aspx
This is the kind of thing I would try, if I had any money.
Here's some food for thought, at least something to get you pointed in the right direction.
http://www.smarthome.com/_/Security/...H/1Rx/nav.aspx
This is the kind of thing I would try, if I had any money.
Re: keyless push start, with sensor?
cakewalk. had this up and running long ago.
here is your missing sensor:
http://www.pimall.com/NAIS/rdiftagalert.html
search for RFID and cars, you'll find some pretty awesome homebrew projects out there. and many more of us do not publish our work.
You are on the right track with a remote start and 555U. Your best bet is to pushbutton tie into the remote start. many have a negative input to activate the remote start.
you can use the RFID to interlock the pushbutton such that it only works within proximity of the tag.
This is the cheapest active tag I have found. Let me know if you find something cheaper.
You can do it passively as well but the range suffers. I chose to do this with a passive solution. for the passive solution, check ebay.
I leave it to you to determine how you want to take care of ACC to prevent the remote start from interlocking out the car. Or homebrew methods by which you wish to avoid remote starting the car alltogether.
I do suggest the s2000 method by which the user is forced to hold the push button till the engine is cranked is pretty weak. There are more robust methods out there, for the clever engineer.
good luck. A fun project.
here is your missing sensor:
http://www.pimall.com/NAIS/rdiftagalert.html
search for RFID and cars, you'll find some pretty awesome homebrew projects out there. and many more of us do not publish our work.
You are on the right track with a remote start and 555U. Your best bet is to pushbutton tie into the remote start. many have a negative input to activate the remote start.
you can use the RFID to interlock the pushbutton such that it only works within proximity of the tag.
This is the cheapest active tag I have found. Let me know if you find something cheaper.
You can do it passively as well but the range suffers. I chose to do this with a passive solution. for the passive solution, check ebay.
I leave it to you to determine how you want to take care of ACC to prevent the remote start from interlocking out the car. Or homebrew methods by which you wish to avoid remote starting the car alltogether.
I do suggest the s2000 method by which the user is forced to hold the push button till the engine is cranked is pretty weak. There are more robust methods out there, for the clever engineer.
good luck. A fun project.
Thread
Thread Starter
Honda Civic Forum
Replies
Last Post
jbradley4809
Mechanical Problems/Vehicle Issues and Fix-it Forum
9
Apr 7, 2017 04:23 AM
Blaster30
Mechanical Problems/Vehicle Issues and Fix-it Forum
8
Apr 22, 2015 12:21 PM
black2k1vtec
General Automotive Discussion
8
Dec 6, 2001 09:49 PM





